官方延保介绍
汽车延保通俗来讲就是延长保修期,当您的爱车车龄及里程数不断增加时,随着车龄/里程数的增加机械部件的故障发生的可能性也会显著增加,在车辆的原厂质保期结束后,可以通过购买延保服务,让您的爱车在质保到期后仍然可获得原厂免费维修服务。
比亚迪原厂精诚延保至多可以在原有的出厂6年15万公里质保的基础上,把质保延长到8年/21万公里!
延保、保险和保养有何不同
汽车保险
指车辆发生意外事故时的损失保险,包括自然灾害和第三者责任。
汽车延保
指延长车辆的保修期,被保车辆在正常使用时发生零部件故障,可进行免费维修或更换。
汽车保养
指定期对汽车相关部分进行检查、清洁、补给、润滑、调整或更换某些零件的预防性工作,消除隐患,延长使用周期。
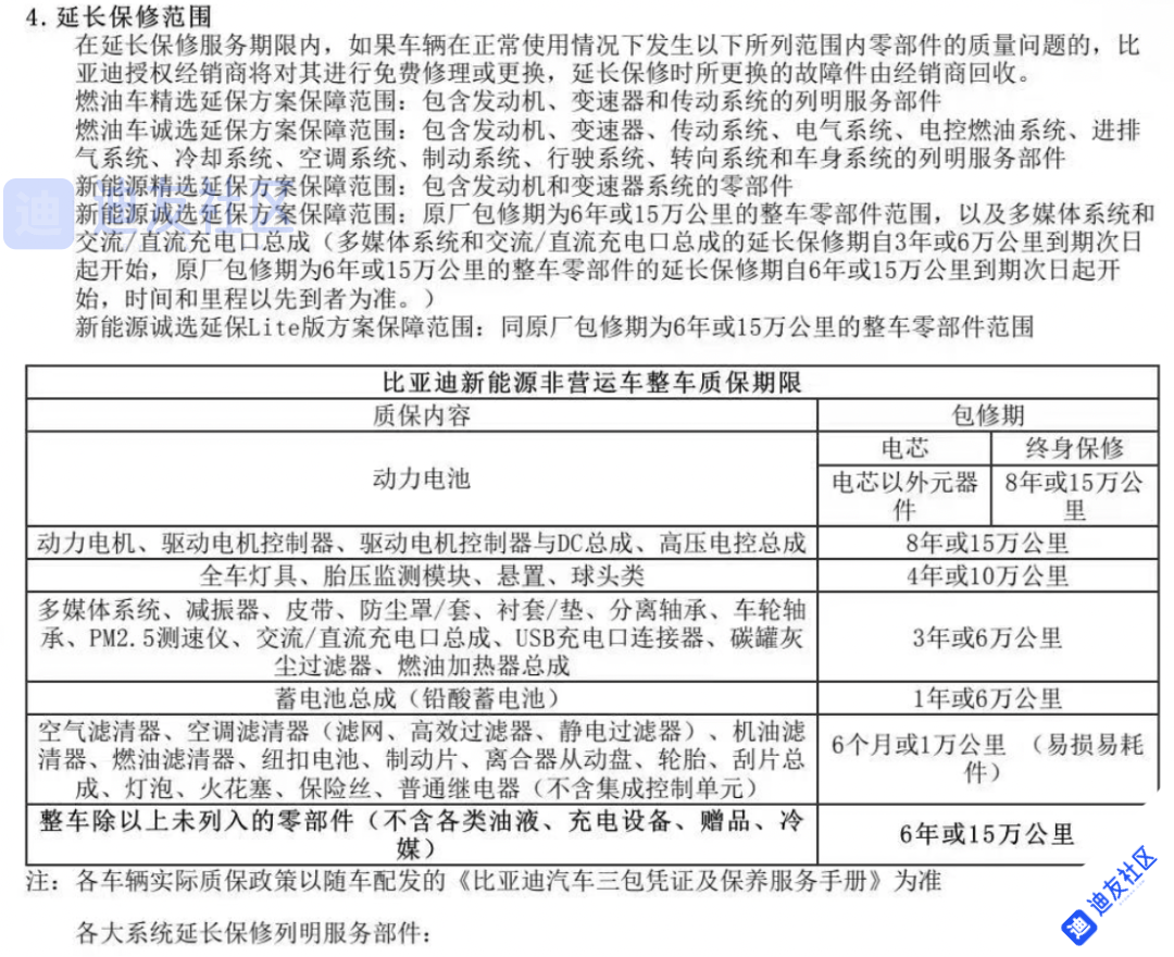
比亚迪原厂精诚延保的保修范围有哪些?
新能源精选延保:发动机 变速箱
新能源诚选延保:原厂保修期为6年或15万公里的整车零部件范围 多媒体系统和交流/直流充电口总成
延保时间:在原有的年限上,叠加2年/6万公里。
以下是比亚迪APP中延保产品介绍的简述:
如果看完还是不太明白到底延保了哪些部件,这里给车友截了两张更详细的合同版:
为什么要购买比亚迪精诚延保
新能源不同于传统燃油车,不像燃油车出问题汽修店修理下就好了,在第三方维修轻则影响三电终身质保(以后无法免费更换电池),重则造成起火事故。
比亚迪原厂精诚延保是由比亚迪官方推出的,具有保障力度的延保产品!
在原厂质保期结束后,即车辆使用为6年/15万公里(新能源车),所有修理费用都需要车主自费。
如果你购买了延保服务,在延长保修期内,如果车辆的零部件在保修范围内出现质量问题,车主无需支付任何费用。延保服务可到全国任意比亚迪授权服务店接受免费优质的维修服务,服务更贴心!
更多延保疑问
比亚迪原厂精诚延保什么时候开始生效?
从车辆原厂整车质保期结束次日开始生效。
比亚迪原厂延保可以转移到下任车主吗?
延保不限过户次数,跟车不跟人,即可以转让给下家。提升二手车价值!
全国都可以联保吗?
精诚延保服务和原厂保修是一样的,享受全国联保,没有地域限制。
通过社区优惠购买的延保是比亚迪官方的吗?
完全相同,这是社区和官方售后合作的活动,全程通过售后的系统录单销售,合规性可以保证,合同最终是在比亚迪汽车APP中查看。全国售后系统都可查。
比亚迪精诚延保的价格是多少?
不同车型,不同购车日期价格会不一样,新车早买最便宜。
以比亚迪宋PLUS DM-i为例,新能源诚选延保(整车 多媒体 充电口)2年/60000公里,
购车日期6个月内为原价3790元,6-33个月原价4430元。
迪友社区 X 比亚迪精诚延保
目前有两种渠道购买延保服务:
①线上APP下单
②售后系统销售录单(买车时销售就是用这个渠道)
售后系统录单优势在于价格有优惠空间,但线下销售往往不愿意给出优惠甚至捆绑、加价销售(车友群中已经好几个发现被坑了的)。
福利来了!
通过社区购买延保服务,5分钟录单签订延保合同,价格透明,就在APP上价格给出一定优惠。全程售后销售录单,力度空前!!最高立省几箱油!
活动仅针对迪友社区/车友群成员,添加下方企业微信参与延保活动
精诚延保放心购
①比亚迪官方出品的延保服务
②购买后可在比亚迪APP查看延保订单
③在线官方售后签署延保合同,可开延保发票。
④支持比亚迪全国联保!通过售后门店系统支付,安全!可靠!实惠!
参与活动
详情请添加客服
备注:延保 车型 购车日期
如:延保 宋Plus DMi 2023.1

关于







闺中风暖,陌上草薰。