
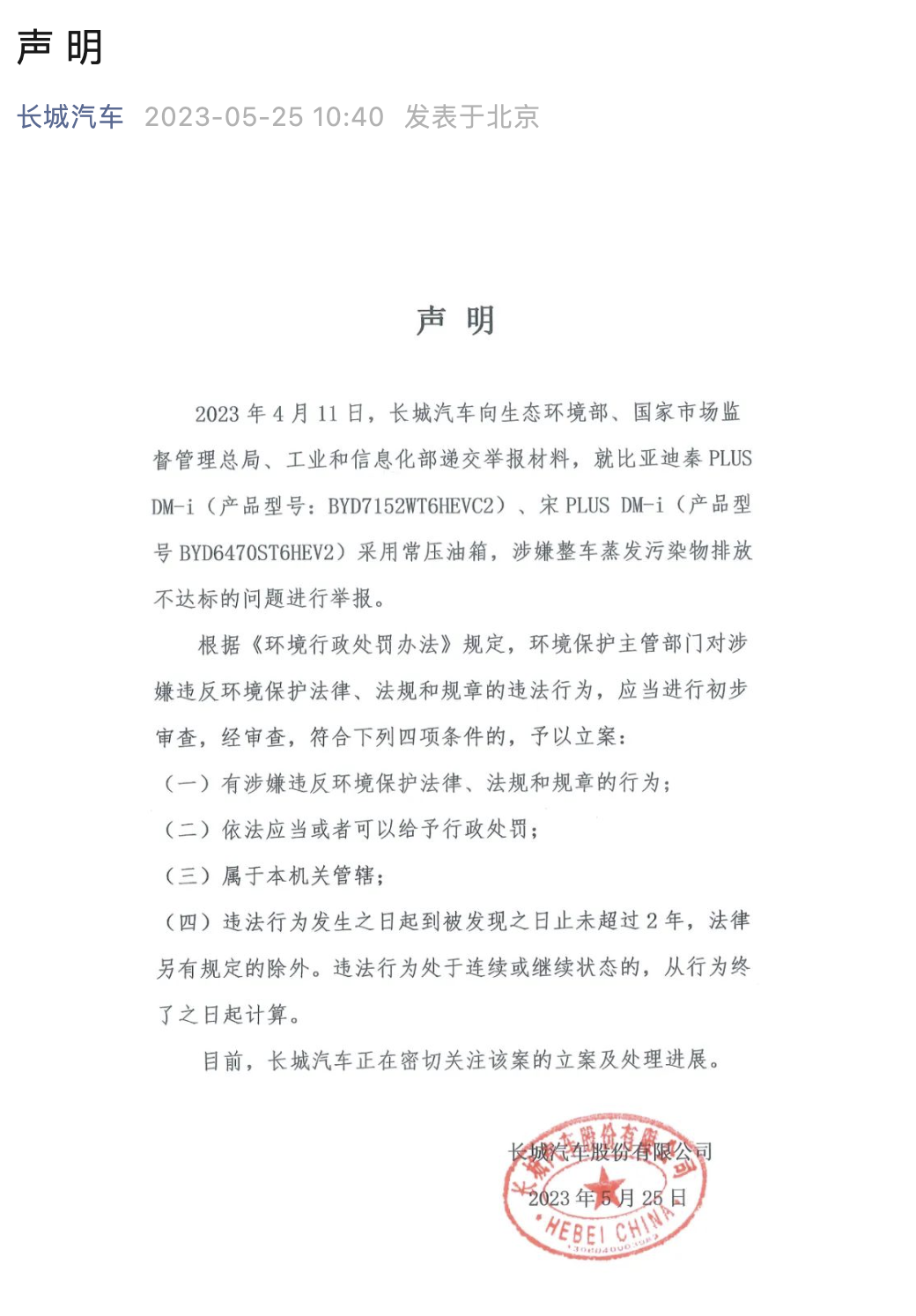
迪友社区5月25日快讯,长城汽车今日发布《声明》称,就比亚迪秦 PLUS DM-i、宋 PLUS DM-i 采用常压油箱,涉嫌整车蒸发污染物排放不达标的问题进行举报。
比亚迪方面最新回应公布:
迪友社区注意到,长城举报时间在4月11日,但选择在今日发布举报声明,今天下午是比亚迪宋pro冠军版的发布会,想必长城在今天发布声明是为了在舆论方面对比亚迪精准打击。(长城前日发布的枭龙系列和比亚迪宋系列宋Pro dmi、宋Plus dmi为竞品关系),其心可畏。
迪友社区支持长城对一切企业违法行为的监督和举报,同样希望比亚迪在后续能给用户一个满意的答复,当下还应首要确保宋系列冠军版发布会的正常召开,迪子不要被老城子乱了节奏。
注意目前长城方面只是提交了举报,《声明》中的“经审查”、“予以立案”等关键词为长城汽车对举报内容,环保部门应该立案的态度。目前环保方面暂无公开回应是否进入审查、立案等任何信息。我们也期待相关部门公布进一步的信息。
以下是长城方面发布的《声明》:
《声明》称,根据《环境行政处罚办法》规定,环境保护主管部门对涉嫌违反环境保护法律、法规和规章的违法行为,应当进行初步审查,经审查,符合下列四项条件的,予以立案:
(一)有涉嫌违反环境保护法律、法规和规章的行为;
(二)依法应当或者可以给予行政处罚;
(三)属于本机关管辖;
(四)违法行为发生之日起到被发现之日止未超过 2 年,法律另有规定的除外。违法行为处于连续或继续状态的,从行为终了之日起计算。
目前,长城汽车正在密切关注该案的立案及处理进展。

关于



